Skip to content

This website uses cookies

This website uses cookies to improve user experience. By using our website you consent to all cookies in accordance with our Cookie Policy.

Theranostics Online Congresses - Join Medical Events.

Gastroenteropancreatic neuroendocrine tumors
(GEP-NETs)

GastroEnteroPancreatic Neuroendocrine Tumors (GEP-NETs) include tumors with well-differentiated cells arising from the gastrointestinal tract and pancreas neuroendocrine systems. These relatively indolent, slow-growing tumors might be hormonally functional or non-functional. If hormonally functional, GEP-NETs can produce high levels of peptide hormones or biogenic amines that may be associated with hormonal syndromes (e.g., insulinoma, glucagonoma, gastrinoma) or hereditary tumor syndromes such as multiple endocrine neoplasia (MEN) types 1, 2 and 4 as well as Von Hippel-Lindau syndrome (VHL), neurofibromatosis 1 (NF1), and tuberous sclerosis (Klöppel G. 2017; Rogoza O et al. 2022).

Classification

The current WHO classification published in 2019 identifies three main groups of GEP-NENs: well-differentiated neuroendocrine tumors (GEP-NETs), poorly differentiated neuroendocrine carcinomas (GEP-NECs), and mixed neuroendocrine/non-neuroendocrine neoplasms (MiNENs) (Rosa et Uccella 2021). The basis for their classification includes cellular morphology (histological differentiation) and proliferative grade features (mitotic count and Ki-67-related proliferation index). Based on this classification, GEP-NETs are graded into three groups: NET G1, NET G2, and NET G3 (Table 1).

Terminology

Differentiation

Grade

Mitotic ratea

Ki-67 indexb

NET, G1

Well-differentiated

Low

<2

<3%

NET, G2

Intermediate

2-20

3-20%

NET, G3

High

>20

<20%

SCNEC

Poorly differentiated

High

>20

>20%

LCNEC

>20

>20%

MiNEN

Well or poorly differentiated

Variable

Variable

Variable

Table 1: Classification and grading for NENs of the gastrointestinal tract

AMitotic rate, the number of mitosis/2 mm2. BKi-67 index, counting ≥500 cells in the regions of highest labeling (hot-spots) which are identified at scanning magnification. NENs, neuroendocrine neoplasms; NET, neuroendocrine tumor; NEC, neuroendocrine carcinoma; SCNEX, small neuroendocrine carcinoma; LCNEC, large cell neuroendocrine carcinoma; MiNEN, mixed neuroendocrine non-neuroendocrine neoplasm.

Epidemiology

GEP-NETs are a rare disease characterized by a relatively indolent growth rate. Retrospective epidemiological data from national and regional registries suggest a GEP-NET incidence of 1.33 - 2.33 in Europe and 3.56 in the US per 100,000 population (Pavel M et al. 2020). The incidence of GEP-NETs seems to be increasing, probably due to improved imaging trends and awareness about histology (Cives M et Strosberg JR 2018). The most common primary GEP-NET sites are the small intestine (30.8%), rectum (26.3%), colon (17.6%), pancreas (12.1%), stomach (8.9%) and appendix (5.7%) (Frilling et al. 2012) (Figure 1).

Radiopharmaceuticals for rare GEP-NET tumors in specific organs.
Figure 1: Distribution of GEP-NETs based on anatomical site

Clinical manifestation

Most GEP-NETs are non-functioning, so their diagnosis is often delayed for many years. Most patients are diagnosed incidentally or present with non-specific symptoms such as bloating, weight loss, or abdominal pain related to tumor mass effects or metastases (Rogoza O et al., 2022). In turn, patients with functional GEP-NETs present distinct clinical syndromes resulting in the secretion of high amounts of bioactive compounds such as hormones or peptides. As a result of excessive secretion of substances such as serotonin, histamine, tachykinins or prostaglandins, symptoms such as flushing, diarrhea or bronchoconstriction can occur (Rogoza O et al. 2022).

A common hormonal complication accompanying functioning GEP-NETs is carcinoid syndrome (CS) and is defined by chronic diarrhea and/or flushing in the presence of systemic elevated levels of serotonin or its metabolite 5-hydroxyindolacetic acid (5-HIAA) (Grozinsky-Glasberg S et al. 2022).

Somatostatin signaling

Somatostatin is a naturally occurring peptide hormone primarily secreted by the pancreas, gastrointestinal tract, and central nervous system. Somatostatin is involved in inhibiting five somatostatin receptors (SSTR1 to SSTR5), all G-coupled protein receptors (GCPRs), which play roles in numerous metabolic processes related to neurotransmitters and endocrine and exocrine secretions (Eychenne R et al. 2020). Most GEP-NETs, around 80%, overexpress somatostatin receptors (SSTRs) on their cell membrane, namely SSTR types 1 and 2. This makes targeting the SSTR a valuable tool for diagnosing, staging, and treating GEP-NET patients (Baldelli R et al. 2014). Targeting SSTR signalling in GEP-NETs at a functional level inhibits hormonal secretion, cell cycle progression, angiogenesis, and cell migration (Eychenne R et al., 2020) (Figure 2).

Inhibition of SSTRs in GEP-NETs regulates metabolic processes.
Figure 2: Schematic representation of the downstream signaling pathways activated (green) or inhibited (red) by SSTR upon ligand (SST/SSA) binding. The anti-proliferative effects are triggered by modulating several key intracellular enzymes upon SSTR activation including different phosphotyrosine phosphatases (PTPs) namely SHP-1 & SHP-2 and pathways including MAPK and PI3K/AKT. SSTR activation also inhibits hormone secretion through the modulation of Ca2+ and K+ ion channels, leading to inhibition of adenylyl cyclase, and lowering of intracellular cAMP levels. Abbreviations: Bax, Bcl-2 like protein 4; Ca2+, calcium ion; cAMP, cyclic adenosine monophosphate; ERK, extracellular signal-regulated protein kinase; JNK, c-Jun N-terminal kinases; K+, potassium ion; MAPK, mitogen-activated protein kinases; MEK, mitogen-activated protein/extracellular signal-regulated kinase (ERK) kinase; NF-κB, nuclear factor-κB; p53, tumor suppressor protein 53; PI3K/AKT, phosphatidylinositol 3-kinase/ Protein kinase B; PTPη, Protein tyrosine phosphatases non-receptor type; Src, cytosolic tyrosine kinase; SHP-1, SH-2 domain containing cytosolic tyrosine phosphatase 1; SHP-2, SH-2 domain containing cytosolic tyrosine phosphatase 2; SST/SSA, somatostatin/somatostatin analog; SSTR, somatostatin receptor; ZAC1, Zinc finger protein PLAGL1 (Adapted from  Barbieri F et al. 2013)

SSTR-Targeted Imaging

As most GEP-NETs overexpress somatostatin receptors (SSTR) on their tumor surface, functional imaging using radiolabeled diagnostic agents that specifically detect SSTR, predominantly SSTR2, exhibit greater sensitivity than conventional imaging techniques (Ito et Jensen 2017).

Radiopharmaceuticals currently used for functional imaging of GEP-NETs in routine clinical practice include 111In-DPTA-peptides detected with SPECT/CT-imaging or 68Ga-DOTA-peptides detected with PET alone or combined with CT-imaging (PET/CT) (Eychenne R et al. 2020).

You can learn more about SSTR-targeted imaging in the Theranostics section.

SSTR-Targeted Treatment

SoSomatostatin analogs (SSA) are used as standard first-line therapy in functioning NETs for symptom control, and they are also an established anti-proliferative therapy for metastatic GEP-NETs. Most frequently, they are used in first-line treatment due to their modest activity and the setting in which they have been studied (i.e., placebo-controlled trials). SSAs are very well tolerated but have shown low response rates (Pavel M et al. 2020).

In patients with progressive disease, the overexpression of SSTRs on the tumor surface of GEP-NETs can also be exploited for treatment using therapeutic radiopharmaceuticals. For therapeutic purposes, specific peptides can be labeled with the β-emitters yttrium-90 or lutetium-177. Several studies have demonstrated the efficacy, tolerability, and manageability of PRRT with radiolabeled somatostatin analogs, leading to their inclusion in clinical practice guidelines for inoperable or metastasized, well-differentiated GEP-NETs (Pavel M et al. 2020; Sgouros G et al. 2020).

Radiopharmaceutical therapy (RPT) is a form of systemic therapy administered by intravenous injection that allows targeted delivery of radiation to tumor cells expressing high levels of SSTRs. The antitumor activity of 177Lu-based RPT relies on the ability of radiopharmaceuticals to bind to SSTRs expressed on the cell membrane of GEP-NETs, which, in the case of agonists, results in their internalization and subsequent delivery of the radioactivity directly into the intracellular space of the tumor cell (Figure 3). The retention of intracellular ionizing radiation is associated with DNA damage as well as with apoptosis due to the inability of the cell to correct the damage (Hirmas N et al. 2018).

.

Watch the video in the library to learn more about the mode of action of radiopharmaceutical therapy.

Overview of the mechanism of action in PRRT for cancer treatment.
Figure 3: Overview of the mechanism of action of targeted radiopharmaceutical therapy that binds to overexpressed somatostatin receptors on the surface of tumor cells.

Alternative treatment options

Other treatment options for GEP-NET include everolimus, an oral mTOR inhibitor that inhibits the mTORC1 complex and blocks its role in cell proliferation and angiogenesis, as well as tyrosine kinase inhibitors (TKI) that inhibit the VEGF receptor to exert direct antitumor and antiangiogenic effects. Systemic chemotherapy is recommended in advanced Pan-NETs and G3 NENs and includes platinum-based chemotherapy using cisplatin/etoposide or carboplatin/etoposide or fluorouracil-based chemotherapy in combination with either irinotecan or oxaliplatin as well as temozolomide in monotherapy or combination with capecitabine.

Treatment guidelines for GEP-NET

Both the European Society for Medical Oncology (ESMO) and the European Society for Neuroendocrine Tumours (ENETS) have issued guidelines for the treatment of GEP-NET in recent years (Pavel M et al. 2020; Lamarca A et al. 2024 & Kos-Kudła B et al. 2023, respectively). The recommendations are broadly consistent with each other and differ primarily in terms of the location of the primary tumor (small intestine or pancreas), SSTR-status, and tumor grade or rate of growth. While the ENETS guidelines focus on non-functioning tumors, the ESMO guideline includes recommendations on how to deal with patients who show signs of carcinoid syndrome.

Small intestinal neuroendocrine tumors (SI-NETs)

For slow-growing G1/2 SI-NETs with somatostatin receptor (SSTR) expression, both societies recommend a treatment sequence of somatostatin inhibitors (SSAs) followed by PRRT and then everolimus (Figure 4). Watch-and-wait may be an option in some cases, and the updated ENETS guideline now also includes tyrosine kinase inhibitors (TKIs) as a treatment choice after everolimus in the therapy sequence This indicates an evolving landscape of treatment choices, with newer agents being incorporated into the therapeutic algorithm for SI-NETs. In faster-growing G2 tumors (Ki-67 >10%), both guidelines recommend skipping SSAs and starting with everolimus, followed by PRRT and potentially chemotherapy. For SSTR-negative G1/2 tumors, everolimus is recommended as an option for first-line treatment by both guidelines; ESMO additionally mentions locoregional therapy, and ENETS recommends TKIs. For patients with G3 siNET, ENETS recommends PRRT, chemotherapy or everolimus and encourages participation in suitable clinical trials.

.
Figure 4: Guidelines for the treatment of small intestinal (si)NET by ESMO and ENETS. CAPTEM, capecitabine + temozolomide; CS, carcinoid syndrome; EVE, everolimus; (N)F, (non-) functioning; FOLFOX, folinic acid + fluorouracil + oxaliplatin; IFNα, interferon alpha; PRRT, peptide receptor radionuclide therapy; SSA, somatostatin analog; SSTR, somatostatin receptor.

Pancreatic neuroendocrine tumors (PanNET)

In SSTR-positive, slow-growing PanNET G1/2, differences between the older ESMO (1) and newer ENETS (3) guidelines show how clinical trials are changing the reality of treatment. While SSAs remain the drug of choice in the first line, the newer guideline now recommends PRRT in the second line of treatment alongside everolimus/sunitinib, while chemotherapy is now recommended in the third line (Figure 2). For symptomatic G1/2 PanNET, both guidelines call for chemotherapy in first line, and everolimus/sunitinib or PRRT in second-line treatment. In SSTR-negative PanNET, SSAs and PRRT are not recommended by either guideline.

.
Figure 5: Guidelines for the treatment of pancreatic (pan)NET by ESMO and ENETS. 5-FU, 5-fluorouracol; CAPTEM, capecitabine + temozolomide; CS, carcinoid syndrome; EVE, everolimus; IFNγ, interferon gamma; PRRT, peptide receptor radionuclide therapy; SRI, somatostatin imaging; SSA, somatostatin analog; SSTR, somatostatin receptor; STZ, streptozocin; SUN, sunitinib.

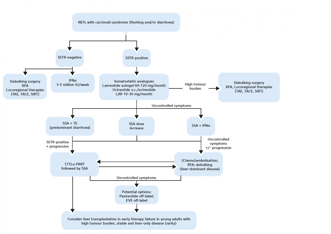
Carcinoid syndrome

For patients with carcinoid syndrome, SSAs are the treatment of choice, and dosage can be increased if needed for symptom control (Figure 3). If the tumor is SSTR-negative, or in the case of insufficient symptom control with SSAs alone, debulking surgery/ locoregional therapies or treatment with interferon α (IFNα) is recommended. Telotristat ethyl can be used in patients with predominant GI symptoms. If this approach fails, patients with SSTR-positive tumors can also be treated with PRRT (followed by SSAs), as well as off-label everolimus or other experimental approaches, including liver transplantation or pasireotide treatment.

.
Figure 6: Guideline for the treatment of functioning NET by ESMO. 177Lu, lutetium-177; IFN-α, interferon alpha; LAR, long-acting release; PRRT, peptide receptor radionuclide therapy; RFA, radiofrequency ablation; s.c., subcutaneous; SIRT, selective internal radiotherapy; SSA, somatostatin analogue; SSTR, somatostatin receptor; TACE, transarterial chemoembolisation; TAE, transarterial embolisation; TE, telotristat ethyl.

Nuclear Medicine Perspectives

As nuclear medicine plays an increasingly important role in the management of GEP-NET patients, the European Association of Nuclear Medicine (EANM) Focus 3 conducted a multidisciplinary Delphi process to provide a balanced perspective on molecular imaging and radionuclide therapy in well-differentiated NETs (Ambrosini et al. 2021).

In addition to consensus on imaging of GEP-NET patients, the EANM Focus 3 reached consensus on using PRRT as the recommended second-line treatment for GEP-NETs, in G1/G2 NET at disease progression, and in a subset of G3 NET, provided all lesions exhibit positive [68Ga]Ga-DOTA-SSA uptake and excluding patients with mismatched lesions ([18F]FDG-positive and [68Ga]Ga-DOTA-SSA-negative). Additionally, PRRT rechallenge may be considered for patients with stable disease for at least 1 year after therapy completion.

In conclusion, many societies have guidelines for managing NEN, but several issues remain unclear. This is partly because it's challenging to gather robust clinical evidence for a rare and diverse disease, and partly because diagnostic and treatment options vary greatly from country to country. An international consensus would not only pave the way for more standardized care worldwide but also provide a roadmap for new research studies.

Data from all prospective phase 3 clinical trials in the field of GEP-NETs such as COMPETE (NCT03049189), COMPOSE (NCT04919226), and NETTER-2 (NCT03972488) could impact future treatment considerations

.
Figure 7: Case demonstrating the role of SSTR PET/CT imaging in diagnosing and evaluating response after PRRT in a 63-year-old woman with metastatic Grade 2 small intestinal NEN. Panel A shows the maximum intensity projection (MIP) image with 68Ga-DOTATATE PET/CT before PRRT, while panel B illustrates the overall reduction of SSTR disease burden after PRRT. Image reproduced from Kong G et al. J Neuroendocrinol. 2025;37(3):e13461. Please refer to the original publication for more detailed information.
.

For a more detailed review of the current knowledge on diagnosing and treating GEP-NETs, you can download an ebook chapter from the library.

References:

  • Klöppel, Günter. 2017. “Neuroendocrine Neoplasms: Dichotomy, Origin and Classifications.” Visceral Medicine 33(5): 324–30. DOI: 10.1159/000481390

  • Rogoza, Olesja et al. 2022. “Role of Somatostatin Signalling in Neuroendocrine Tumours.” International Journal of Molecular Sciences 23(3): 1447. DOI: 10.3390/ijms23031447

  • La Rosa, Stefano, and Silvia Uccella. 2021. “Classification of Neuroendocrine Neoplasms: Lights and Shadows.” Reviews in Endocrine and Metabolic Disorders 22(3): 527–38. DOI: 10.1007/s11154-020-09612-2

  • Pavel, M. et al. 2020. “Gastroenteropancreatic Neuroendocrine Neoplasms: ESMO Clinical Practice Guidelines for Diagnosis, Treatment and Follow-Up.” Annals of Oncology 31(7): 844–60. DOI: 10.1016/j.annonc.2020.03.304

  • Cives, Mauro, and Jonathan R. Strosberg. 2018. “Gastroenteropancreatic Neuroendocrine Tumors.” CA: A Cancer Journal for Clinicians 68(6): 471–87. DOI: 10.3322/caac.21493

  • Frilling, Andrea et al. 2012. “Neuroendocrine Tumor Disease: An Evolving Landscape.” Endocrine-Related Cancer 19(5): R163-185. DOI: 10.1530/ERC-12-0024

  • Eychenne, Romain et al. 2020. “Overview of Radiolabeled Somatostatin Analogs for Cancer Imaging and Therapy.” Molecules 25(17): 4012. DOI: 10.3390/molecules25174012

  • Baldelli, Roberto. 2014. “Somatostatin Analogs Therapy in Gastroenteropancreatic Neuroendocrine Tumors: Current Aspects and New Perspectives.” Frontiers in Endocrinology 5. DOI: 10.3389/fendo.2014.00007

  • Ito, Tetsuhide, and Robert T. Jensen. 2017. “Molecular Imaging in Neuroendocrine Tumors: Recent Advances, Controversies, Unresolved Issues, and Roles in Management.” Current opinion in endocrinology, diabetes, and obesity 24(1): 15–24. DOI: 10.1097/MED.0000000000000300

  • Sgouros, George, Lisa Bodei, Michael R. McDevitt, and Jessie R. Nedrow. 2020. “Radiopharmaceutical Therapy in Cancer: Clinical Advances and Challenges.” Nature Reviews Drug Discovery 19(9): 589–608. DOI: 10.1038/s41573-020-0073-9

  • Hirmas, Nader, Raya Jadaan, and Akram Al-Ibraheem. 2018. “Peptide Receptor Radionuclide Therapy and the Treatment of Gastroentero-Pancreatic Neuroendocrine Tumors: Current Findings and Future Perspectives.” Nuclear Medicine and Molecular Imaging 52(3): 190–99. DOI: 10.1007/s13139-018-0517-x

  • Lamarca, A. et al. 2024. “European Neuroendocrine Tumor Society (ENETS) 2024 Guidance Paper for the Management of Well-Differentiated Small Intestine Neuroendocrine Tumours.” Journal of Neuroendocrinology 36(9): e13423. DOI: 10.1111/jne.13423

  • Kos-Kudła, B. et al. 2023. “European Neuroendocrine Tumour Society (ENETS) 2023 Guidance Paper for Nonfunctioning Pancreatic Neuroendocrine Tumours.” Journal of Neuroendocrinology 35(12): e13343. DOI: 10.1111/jne.13343

  • Ambrosini, V. et al. 2021. “Consensus on Molecular Imaging and Theranostics in Neuroendocrine Neoplasms.” European Journal of Cancer 146: 56–73. DOI: 10.1016/j.ejca.2020.12.015

  • Kong, G. et al. 2025. “Assessment of Response to PRRT Including Anatomical and Molecular Imaging as well as Novel Biomarkers.” Journal of Neuroendocrinology 37(3): e13461. DOI: 10.1111/jne.13461